eDesk Talk

A native voice integration, powered by Twilio,
for a customer support helpdesk product.

Team

Hayley Marjoram ~ Lead Product Designer

Even De Vere Hunt ~ Product Manager

Project Overview

Customer support is all about conversations — whether that’s over email, live chat, or phone. But at eDesk, one big piece was missing: voice. Conversational interactions had more than doubled in the last year, and our customers were feeling that gap. They could manage emails and chats in eDesk, but still had to pick up a physical phone or use external tools for calls, losing valuable context and time in the process.

Our goal was to bring voice support directly into eDesk — allowing agents to talk to customers, log tickets, and access full histories all in one place. The result was eDesk Talk, a fully native voice experience that completed our omnichannel support offering.

My Role

I was the Lead Product Designer on this project, involved from early discovery through to launch. Working closely with our Product Manager and engineers, I helped define the vision for voice support in eDesk and led the design process to make it real.

🎯 Responsibilities

- Conducted user research and competitor analysis to understand the problem
- Defined the end-to-end user experience and interaction patterns
- Designed and tested multiple versions of the dialler and ticketing flow
- Partnered with engineering to ensure designs were feasible and implemented correctly
- Presented design rationale and progress to the Head of Product and key stakeholders

Why Voice

Some questioned whether adding voice was worth the effort since eDesk already handled email and live chat so well. But voice was part of a bigger goal — creating a truly omnichannel experience where agents can seamlessly continue conversations across any channel.

It was also a competitive necessity. Zendesk and Freshdesk already offered built-in voice solutions, and eDesk was losing deals because of it. By integrating voice, we weren’t just adding a new feature — we were strengthening our position in the market and expanding the value of our product ecosystem.

Research & Discovery

We began by interviewing over 15 customers who had previously requested voice functionality or had experience with omnichannel tools. We also conducted a detailed competitor analysis to understand the strengths and weaknesses of existing solutions like Zendesk Talk, Freshcaller, and Aircall.

Component audit and discovery process Snapshot: Zendesk Talk, native voice solution

🗣 Key Insights

- Agents were still using desk phones and manually creating tickets
- Voice tools felt disconnected from customer data
- Teams wanted everything in one place, not another app to manage
- Cost per user was a major barrier to adoption for third-party tools

🏁 Opportunity

Build a voice experience that feels native, connected, and designed specifically for support agents — not sales teams.

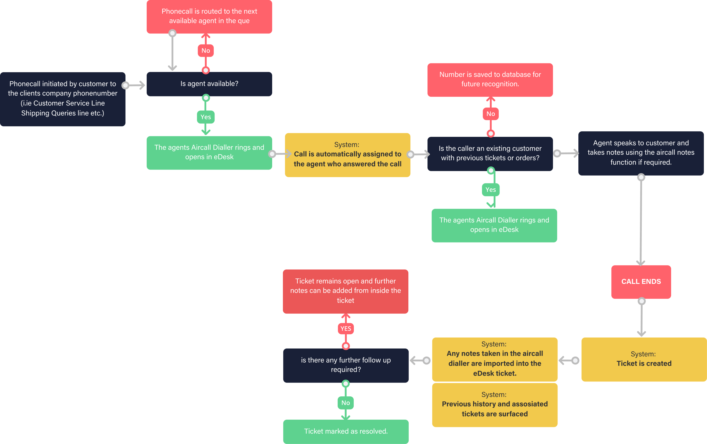
Phase 1: Aircall Integration

To validate demand quickly, we integrated Aircall’s pre-built dialler into eDesk. Users could access it from the product’s header, keep calls active while navigating, and automatically convert calls into tickets.

Component audit and discovery process

It allowed us to launch a working prototype within three months — fast validation before investing in a full native solution.

📊 What We Learned

- Adoption was decent, but onboarding was confusing
- Aircall’s per-user pricing was too high for most customers
- The integration still felt like a separate product experience
- Validation was clear: if voice was going to succeed, it had to be native to eDesk

Component audit and discovery process Component audit and discovery process Aircall integration in eDesk
Designing eDesk Talk

After validating the idea, we started designing eDesk Talk — a fully native voice experience powered by Twilio but built, branded, and integrated by eDesk.

My focus was designing a dialler experience that felt light, seamless, and always available. It had to fit naturally into existing workflows and give agents full customer context at a glance.

🎨 Design Goals

- Calls shouldn’t interrupt workflows
- Agents should have instant access to caller context and history
- The experience should look and feel native to eDesk
- Onboarding needed to be effortless — no external setup required

Design Process

I began with user flows and wireframes exploring different interaction models — from floating widgets to full-page experiences. After testing several ideas with engineers and users, we decided on a persistent header dialler so calls could continue seamlessly during navigation.

From there, I built high-fidelity prototypes and gathered feedback from internal agents and beta customers. The final design simplified controls, improved visibility, and ensured the experience felt familiar yet powerful.

Component audit and discovery process
Launch & Impact

eDesk Talk launched across all plans with no extra cost or setup required. Adoption soared, surpassing the previous Aircall integration by over 200%. The onboarding friction disappeared almost entirely.

💬 Feedback

“For the first time, I can see everything about a customer while I’m on a call — no switching tabs, no searching.”

📈 Results

- +210% feature adoption compared to Aircall
- 40% faster response times for voice-enabled teams
- 0 onboarding tickets post-launch
- Strong qualitative feedback praising the unified experience

Learnings & Reflections

This project reinforced the power of designing in phases and validating early. By starting with a quick integration and later investing in a native solution, we balanced speed with long-term value.

🧠 Key Takeaways

- MVPs can validate real demand quickly
- Omnichannel value depends on unified context
- Design for continuity — calls should feel invisible
- Pricing strategy directly impacts adoption

eDesk Talk turned eDesk into a true omnichannel helpdesk and strengthened our product’s position in the market.